產品分類

山東合運電氣有限公司
手機:15588886921(同微信)
官網:www.kmsky.cc
郵箱:2466458158@qq.com
陽光電源、錦浪、浙江中拓電力擬入圍浙江交投2020年光伏逆變器采購候選單位
時間:2022-12-29 人氣: 來源:山東合運電氣有限公司
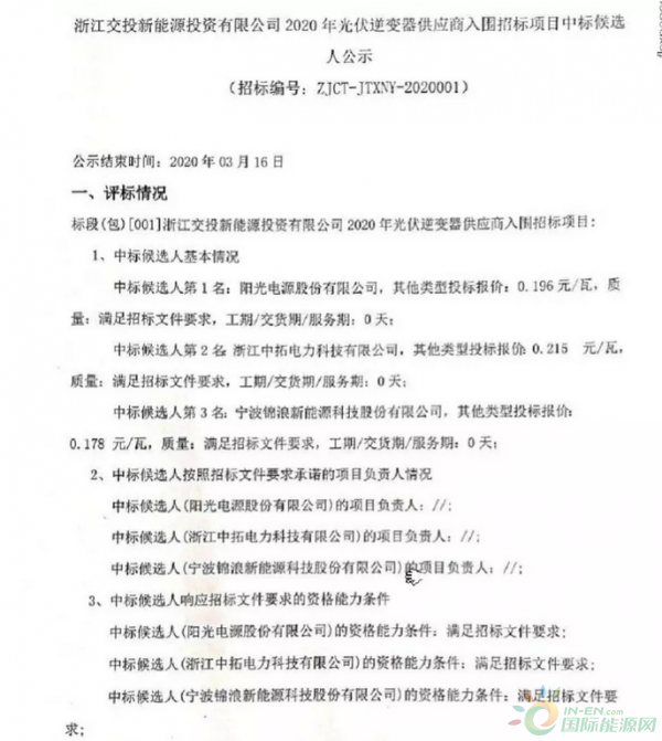
3月12日,浙江交投新能源投資有限公司(以下簡稱“浙江交投”)2020年光伏逆變器供應商入圍招標項目中標候選人公示。
陽光電源股份有限公司以0.196元/瓦的報價,位列第一中標候選人;浙江中拓電力科技有限公司以0.215元/瓦的報價,位列第二中標候選人;寧波錦浪新能源科技股份有限公司以0.178元/瓦的報價位列第三中標候選人。
根據招標公告,本次招標為年度入圍招標,計劃建設總容量80MWp(分布式光伏電站),以組串式60KW及以上逆變器(低壓380V/400V)為評價依據選擇3家符合本項目招標要求的逆變器采購供應商。因此,上述三家企業均為入圍候選單位。同時,投標人只能選擇一個型號參與投標,入圍期限為中標后兩年。
本站聲明:網站內容來源于網絡,如有侵權,請聯系我們,我們將及時處理。
關于陽光電源、錦浪、浙江中拓電力擬入圍浙江交投2020年光伏逆變器采購候選單位,小編為大家就分享這些。更多歡迎聯系我們合運電氣有限公司。